2025-10-30
近日,开贝科技(苏州)有限公司与苏州大学科研团队在国际顶级期刊 《Advanced Functional Materials》(影响因子18.5,中科院1区)上发表了重磅研究成果。该研究成功开发了一种基于离子共轭技术的双功能活性骨支架,为同时控制感染和促进骨再生提供了全新的解决方案。

这项突破性研究不仅通过了严格的学术审阅,更以详实的数据证明了离子共轭材料卓越的抗菌性能和基本无毒的生物安全性,为抗菌科学领域注入了新的活力。
顶尖期刊背书,科研实力获国际认可
《Advanced Functional Materials》作为中科院TOP期刊,影响因子高达18.5,是材料科学领域公认的权威风向标。能够在此期刊发表研究成果,标志着开贝科技与苏州大学共研的离子共轭技术已经达到了国际领先水平,获得了全球顶尖同行的认可。
接下来,我们大致解析下此篇论文:
一、临床痛点:感染与再生难以两全
感染性骨缺损是骨科医生面临的巨大挑战。传统治疗依赖抗生素,但易导致细菌耐药性,且局部释放抗生素可能干扰骨骼自身愈合能力。理想的骨修复材料需要同时具备三大能力:强效抗菌、促进成骨、良好生物相容性,而现有材料往往难以兼顾。
二、技术核心:离子共轭技术的创新应用
本研究最大的亮点在于创新性地应用了离子共轭聚合物作为抗菌离子的“智能载体”。
• 巧妙设计:研究团队首先对天然的脱细胞骨基质进行锶磷酸盐仿生矿化,显著增强了其机械强度,并赋予其成骨活性。随后,在矿化层表面原位合成离子共轭聚合物涂层,涂层包含锌离子或镍离子。
• 时空协同:这一设计实现了“先抗感染,后促再生”的时序性功能。植入初期,离子共轭涂层可控释放抗菌离子,快速清除细菌;随后,矿化层持续释放锶离子,长效促进新骨生成。

三、数据说话:强效抗菌且生物安全
论文中提供了详实的数据,验证了该技术的有效性和安全性:
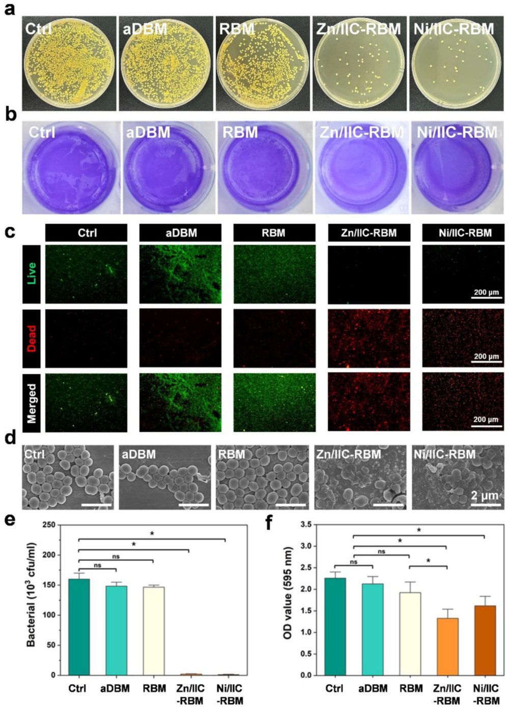
• 强效抗菌:如下图,涂板图像和统计数据显示了对比对照组,离子共轭涂层支架(Zn/IIC-RBM, Ni/IIC-RBM)对金黄色葡萄球菌、大肠杆菌甚至耐药菌均表现出近乎完全的杀灭效果,细菌出现了明显的膜破碎,并能显著抑制生物膜形成。

• 作用机制:通过转录组学深入解析发现,抗菌离子能破坏细菌的关键代谢通路,抑制其毒力基因表达,从根源上瓦解细菌。

• 生物相容性优异:更多细胞实验表明,该材料支持细胞正常增殖和伸展;动物体内实验也证实,材料及其降解产物对主要器官无毒性作用,具备了临床转化的基本安全要求。
四、应用前景:为骨科治疗带来新希望
此项由开贝科技参与推动的技术,成功地将前沿材料科学与临床需求相结合。它不仅为治疗感染性骨缺损提供了更优的策略,避免了抗生素滥用带来的耐药性风险,其优异的生物相容性也为其后续的临床转化奠定了坚实基础。
结语
这项发表于顶级期刊的研究,标志着我国在智能生物材料研发领域取得了重要进展。离子共轭技术展现出的精准、高效和安全的特性,有望引领下一代骨修复材料的发展方向,最终让广大患者受益。未来,基于离子共轭技术开发的产品,也有望在保障人们健康生活的同时,推动相关产业向更安全、更环保的方向转型升级。我们期待将这一科研成果尽快转化为更多实际应用,为社会创造更多价值!
开贝科技始终致力于前沿技术的研发与应用,此次与苏州大学的成功合作,再次证明了公司在创新材料领域的深厚积累与技术实力。其涂层技术已经应用于罗氏诊断,三菱电梯等客户;另外开贝系列抗菌解决方案已经应用于飞利浦新安怡、九阳、科沃斯、清风、心相印等国内外知名品牌;同时开贝科技与新加坡国立大学苏州研究院成立国际合作实验室,进行持续创新,开创产学研用的典范,为抗菌技术开辟新赛道!
【开贝科技】持续创新,为材料科学注入新活力!
原论文链接:https://doi.org/10.1002/adfm.202517239
END

长按识别二维码
关注我们了解更多
 
                       
                       
                      服务热线
0512-66593725
留言提交成功,我们将在两小时内回复您
知道了